Deco y Joan Laporta, junto a Juanma López y Andy Bara, representantes de la agencia Niagara Sports

Deco y Joan Laporta, junto a Juanma López y Andy Bara, representantes de la agencia Niagara Sports REDES

Primer equipo

Laporta cierra el primer fichaje del Barça 2025-26 tras abonar 25 millones ante la Liga

El conjunto azulgrana ha conseguido realizar la operación que tanto ansiaba al fichar a un futbolista de mucho presente y futuro

Publicada
Actualizada

Noticias relacionadas

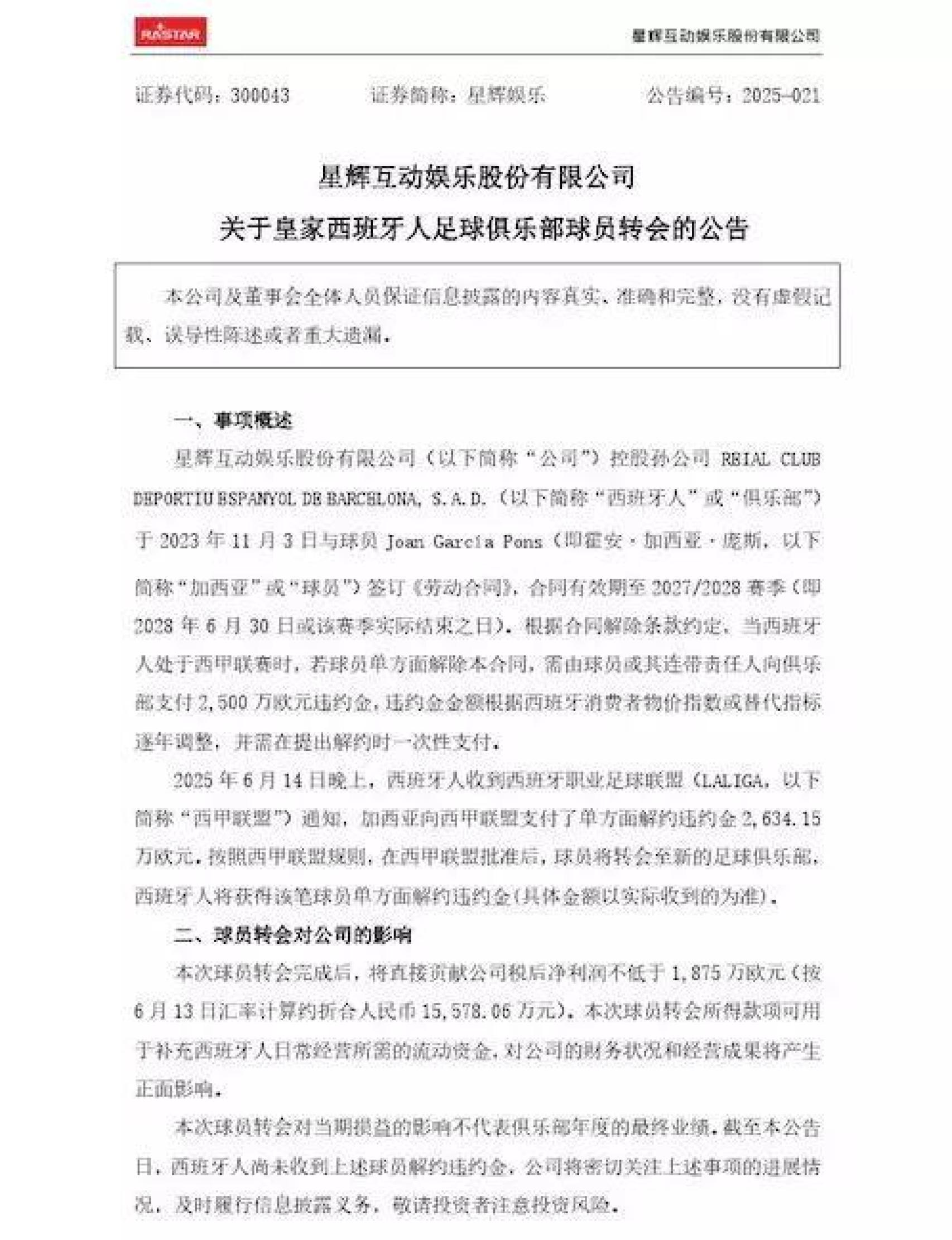
Ya es un hecho. El primer fichaje de la temporada 2025-2026 del FC Barcelona ha sido confirmado. La firma ha costado lo suyo, levantando mucha polémica y ruido. No obstante, el club ha hecho un movimiento estratégico al conseguir la llegada de un talentoso futbolista. Tras ingresar los 25 millones de euros de la cláusula de rescisión en la Liga, Joan García es culé. Según ha podido saber Culemanía, el anuncio oficial tendrá lugar este martes 17 de junio.

El Espanyol, así como sus aficionados, ha realizado todo lo que ha estado en sus manos para evitar este final. El meta de Sallent tenía varias opciones, aunque al final de la carrera han llegado el Manchester City y el Newcastle, además del Barça. No obstante, a pesar de las disidencias de algunas personas de su entorno, Joan García ha decidido defender la portería azulgrana y lo hará hasta 2031.

La operación, al detalle

La empresa Rastar Group, de origen chino, propietaria del RCD Espanyol ha anunciado la operación. Al estar en Bolsa, tiene la obligación de declarar el ingreso. Así pues, el comunicado de la entidad asegura que el 14 de junio recibió 26'3415 millones de euros procedentes del Barça. Se trata de los 25 millones de euros propios de la cláusula de rescisión, más 1'34 procedentes del IPC.

El comunicado de Rastar Group sobre la recepción del ingreso de la cláusula de Joan García

El comunicado de Rastar Group sobre la recepción del ingreso de la cláusula de Joan García Rastar Group

En un principio, Joan García iba a firmar hasta 2030. No obstante, con el objetivo de alargar su amortización para que el peso en el margen salarial se renegoció. Tras charlar con el portero y con su entorno, no ha habido problema. El guardarredes quedará vinculado al conjunto azulgrana hasta 2031. Su amortización supondrá 4'39 millones anuales. 

Joan García, en un partido con el RCD Espanyol

Joan García, en un partido con el RCD Espanyol EUROPA PRESS

¿El primero o el único?

Con la llegada de Joan confirmada, el Barça se centró en otras operaciones. La prioridad máxima de la secretaría técnica es un extremo izquierdo. El favorito de Deco es Luis Díaz, pero es una operación financieramente compleja. Se valoran otras opciones, como Lookman, Leao, Rashford o Perisic. En los últimos días, Nico Williams, que el club daba señales de que estaba descartado, se ha sumado, pues el director deportivo azulgrana se reunió con Félix Tainta durante una hora y media.

Los cinco candidatos en la lista de Deco para reforzar el extremo del Barça en un fotomontaje

Los cinco candidatos en la lista de Deco para reforzar el extremo del Barça en un fotomontaje CULEMANÍA

Ivan Perisic celebra un gol con el PSV

Ivan Perisic celebra un gol con el PSV EFE

De la misma manera, no se descartan refuerzos en otros puestos, como el lateral izquierdo. Sin embargo, la situación económica dictará qué movimientos se pueden o no se pueden completar. De esta manera, se prevé que Joan García sea el primero de los fichajes del Barça, aunque tampoco se puede descartar el escenario de que sea el único.

Deco, director deportivo del Barça, en un acto

Deco, director deportivo del Barça, en un acto EFE