Joan García en la celebración de la permanencia del Espanyol con sus compañeros

Joan García en la celebración de la permanencia del Espanyol con sus compañeros Instagram

Primer equipo

El escueto y frío comunicado del Espanyol para despedir a la leyenda que evitó otro descenso

El conjunto perico ha anunciado la marcha de la segunda venta más cara de su historia de forma muy breve

Publicada

Noticias relacionadas

Hay muchas maneras de afrontar las despedidas. Los sentimientos están a flor de piel y no son situaciones cómodas ni sencillas. En el mundo del fútbol, muchas veces se genera una unión entre club, aficionados y jugadores difícil de soltar. De hecho, las salidas de futbolistas importantes suelen levantar mucha polémica y desatar enfados. No obstante, es algo usual, los profesionales deben mirar por su bien y por el de los suyos, mientras que los equipos hacen lo mismo.

La marcha de Joan García del RCD Espanyol rumbo al FC Barcelona está generando distintas reacciones. Los culés se alegran doblemente: se llevan al portero con más paradas de la Liga y se lo arrebatan a su vecino. Los pericos, dolidos por la pérdida, están molestos con el destino elegido por su canterano. Dentro de lo que cabe, es la segunda venta más cara de su historia, por detrás de los 28 millones que dejó en Cornellà Borja Iglesias en 2019. 

El comunicado 

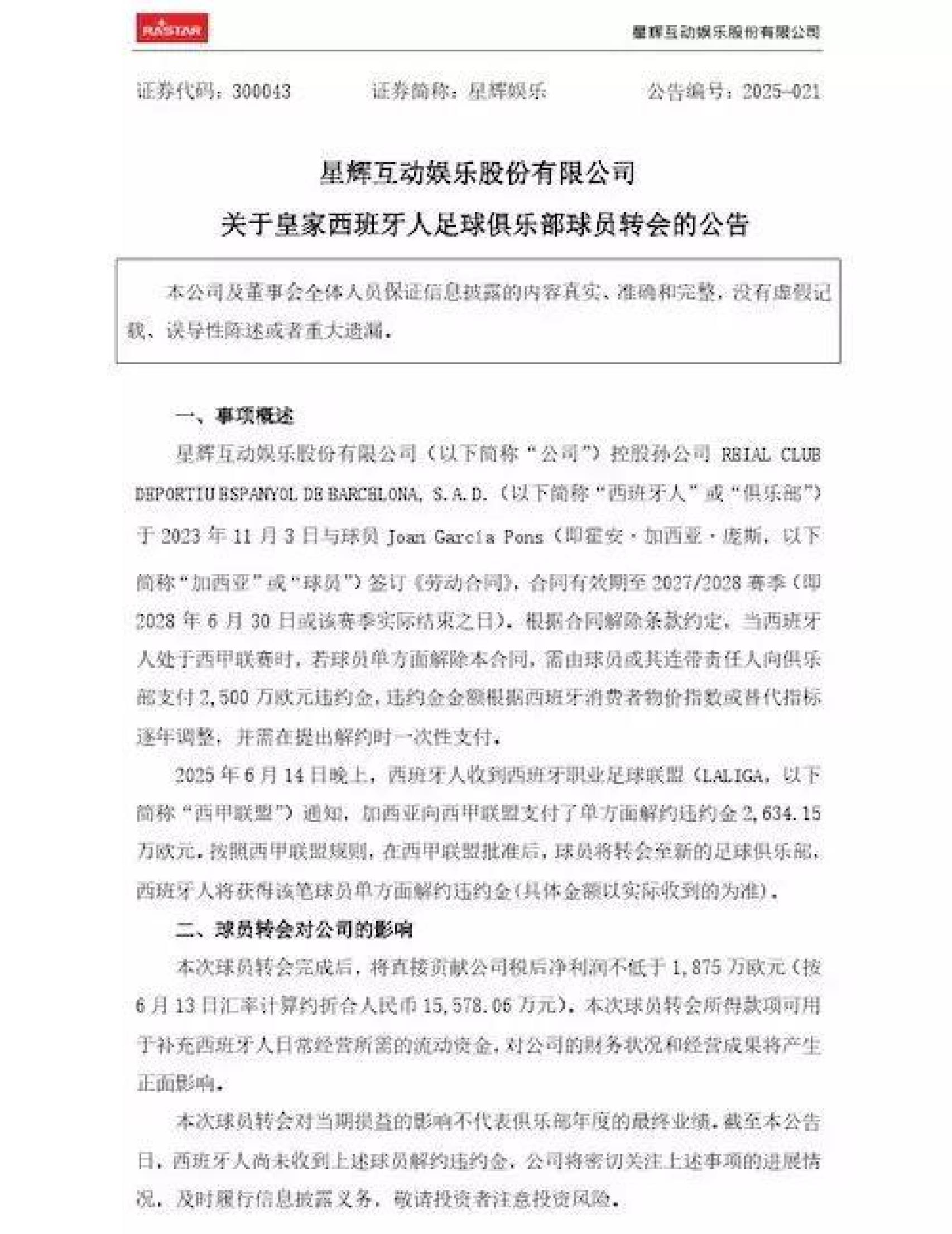
El conjunto blanquiazul ha sido el primero en anunciar la marcha del meta de Sallent. Lo hizo, primero, Rastar Group, la empresa dueña del club. Comunicó que el 14 de junio recibió la cláusula más el IPC, en total, algo más de 26 millones. Tenía obligación de hacerlo, pues cotiza en bolsa. En lo deportivo, el elenco dirigido por Manolo González publicó una notificación sobre la salida del guardarredes.

El comunicado de Rastar Group sobre la recepción del ingreso de la cláusula de Joan García

El comunicado de Rastar Group sobre la recepción del ingreso de la cláusula de Joan García Rastar Group

En una línea y media, el RCD Espanyol se despidió de un futbolista vital para su presencia en Primera División la próxima campaña: "El portero Joan García ha abonado su cláusula de rescisión –25 millones más el IPC– y pone fin a su etapa como  jugador del RCD Espanyol". Un mensaje breve y directo, sin ningún tipo de agradecimiento. Esto demuestra la clara molestia del cuadro catalán. 

El Espanyol comunica que Joan García abona su cláusula de rescisión

El Espanyol comunica que Joan García abona su cláusula de rescisión Captura de pantalla

Joan y el Barça

El protagonista publicó un vídeo de despedida a media mañana, anunciando su marcha y pidiendo que se entienda "su difícil decisión". El comunicado del Barça sobre el fichaje es el que resta para terminar de zanjar la bienvenida. Se retrasó debido a que el meta quería decir adiós primero a su afición. No obstante, ahora ya hay vía libre y se espera que este miércoles llegue la notificación azulgrana. Caso cerrado.

Joan García y Joan Laporta, en un montaje con las oficias del Barça de fondo

Joan García y Joan Laporta, en un montaje con las oficias del Barça de fondo MONTAJE CULEMANIA